VIP专区网上工作室Vtec协同创新中心
  • 网站首页
  • 图片新闻
  • 信息快递
  • 通知通告
  • 加盟企业
图片新闻
首页 > 新闻中心 > 图片新闻 > 列表
金属增材制造技术在...
林忠钦理事长出席20...
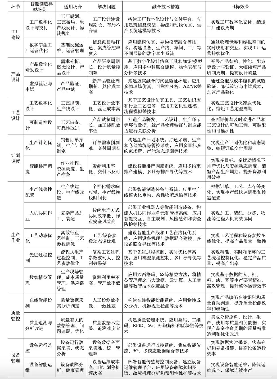
15个环节的40个智能...
喜讯!三明学院5个...
2025年海峡两岸(厦...
向“新”向“智” ...
中国智造突围战!艾...
三部门印发《电子信...
智能制造:内涵、范...
【厦门工信】关于加...
中国首个AI智能化妆...
工信部最新发声涉及...
智能制造车间工艺数...
三钢成果上榜第二批...
总书记为用“拳头产...
76个上榜!第二批智...
921条 上一页 1 2 3 4 5 6 7 8 9 10 ..58 下一页
关于我们 | 信息快递 | 图片新闻 | 加盟企业 | 联系我们
Copyright 版权所有 Copyright 2013-2020 中国机械总院集团海西(福建)分院有限公司 All Rights Reserved. 运营维护:福建省云创集成科技服务有限公司
客服人员:李小姐(联系电话 :0598-5831286 QQ:313865916) 罗先生(联系电话 :0598-8862792 QQ:181378108)[闽ICP备15016772号-3]